Page 177 - 《中山大学学报(社会科学版)》2022年第5期
P. 177
中山大学学报(社会科学版) 2022 年第 5 期
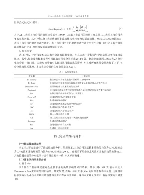
计算公式如式(4)所示:
D i,y | R |
1 i,y,d
Stock Liquidity = -1 × ∑ (4)
D VOLD
i,y d = 1 i,y,d
其中, R i,y,d 表示上市公司的股票日收益率, VOLD i,y,d 表示上市公司的股票日交易量, D 表示上市公司当
i,y
年的交易天数。式(4)乘以负 1表示将股票非流动性比率转变为股票流动性。Stock Liquidity的值越大,
表示上市公司的股票流动性越好。若上市公司当年的股票流动性高于当年中位数,我们定义其为股票
流动性高的企业,否则为股票流动性低的企业。
4. 控制变量
式(1)和(2)中的向量 Control 表示全部的控制变量。本文还进一步控制年份固定效应和行业固定
效应。其中,行业分类标准参考中国证监会行业分类标准 2012 年版。制造业细分到二级大类,其他行
业细分到一级门类。为避免极端值对实证结果可能造成的影响,本文对所有连续变量进行了上下 1%
分位数的缩尾处理。本文实证分析的主要变量定义见表1。
表1 主要变量定义
变量名 计算方法
TA Dummy 若上市公司当年发起技术并购取1,否则取 0
TA Ratio 上市公司当年发起的所有技术并购交易金额之和占总资产之比
Treatment×Post 重污染行业与政策实施的交互项
Treatment 《上市公司环保核查行业分类管理名录》所规定的行业为重污染行业
Post 政策实施后的年份赋值为1,否则取0
s
Tobin’Q 公司市场价值/企业账面价值
ROA 公司净利润/总资产
CF 公司经营活动现金流量净额/总资产
PPE 公司固定资产净额/总资产
IA 公司无形资产净额/总资产
TOP1 第一大股东持股比例
CR 第二大股东持股比例/第一大股东持股比例
Leverage 公司总负债/总资产
Size 公司总资产的自然对数
Age 公司自上市起的年龄
四、实证结果与分析
(一)描述性统计结果
表 2对主要变量进行了描述性统计分析。结果显示,上市公司发起技术并购的均值为 0. 30,标准差
为 0. 46;技术并购规模的均值为 0. 03,标准差为 0. 12。这说明不同企业之间技术并购的决策差异较大。
其他控制变量的分布范围与已有研究基本一致,本文不再赘述。
(二)基准回归结果及分析
1. 基准回归
表 3 报告了新标准实施对企业技术并购决策影响的回归结果。其中,列(1)和(3)表示不放入
Treatment × Post 交互项的回归结果。研究发现,在列(1)和(3)中, Post 的回归系数均不显著,这说明新
标准实施对企业技术并购决策整体而言并不存在显著影响。这与本文理论分析中,新标准实施只对重
172

